Product Summary
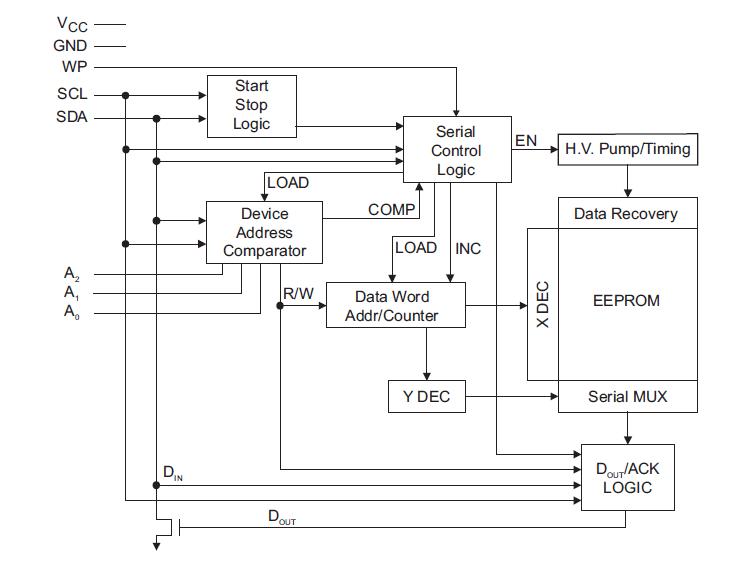
The AT24C256C-SSHL-T is a two-wire Serial EEPROM,and it provides 262,144-bits of Serial Electrically Erasable and Programmable Read-Only Memory (EEPROM) organized as 32,768 words of eight bits each. The AT24C256C-SSHL-T is cascading feature allows up to eight devices to share a common 2-wire bus. The device is optimized for use in many industrial and commercial applications where low-power and low-voltage operation are essential. The AT24C256C-SSHL-T is available in space-saving 8-lead JEDEC SOIC, 8-lead TSSOP, 8-pad UDFN, and 8-ball VFBGA packages. In addition, this device operates from 1.7V to 5.5V.
Parametrics
AT24C256C-SSHL-T absolute maximum ratings: (1)Operating Temperature: 55℃ to +125℃; (2)Storage Temperature: 65℃ to + 150℃; (3)Voltage on any pin with respect to ground: 1.0 V +7.0V; (4)Maximum Operating Voltage: 6.25V; (5)DC Output Current: 5.0mA.
Features
AT24C256C-SSHL-T features:(1)Low-voltage and standard-voltage operation; (2)VCC = 1.7V to 5.5V; (3)Internally organized as 32,768 x 8; (4)2-wire serial interface; (5)Schmitt Trigger, filtered inputs for noise suppression; (6)Bidirectional data transfer protocol; (7)400kHz (1.7V) and 1MHz (2.5V, 2.7V, 5.0V) compatibility; (8)Write Protect pin for hardware protection; (9)64-byte page write mode; (10)Partial page writes allowed; (11)Self-timed write cycle (5ms max); (12)High reliability; (13)Endurance: 1,000,000 write cycles; (14)Data retention: 40 years; (15)Lead-free/Halogen-free devices available; (16)Green package options (Pb/Halide-free/RoHS compliant); (17)8-lead JEDEC SOIC, 8-lead TSSOP, 8-pad UDFN, and 8-ball VFBGA packages; (18)Die sale options: wafer form, waffle pack, and bumped wafers.
Diagrams

| Image | Part No | Mfg | Description | ![]() |
Pricing (USD) |
Quantity | ||||||||||||
|---|---|---|---|---|---|---|---|---|---|---|---|---|---|---|---|---|---|---|
![]() |
![]() AT24C256C-SSHL-T |
![]() Atmel |
![]() EEPROM 256K (32K X 8), 2-WI 1.8V |
![]() Data Sheet |
![]()
|
|
||||||||||||
| Image | Part No | Mfg | Description | ![]() |
Pricing (USD) |
Quantity | ||||||||||||
![]() |
![]() AT24C |
![]() Other |
![]() |
![]() Data Sheet |
![]() Negotiable |
|
||||||||||||
![]() |
![]() AT24C01 |
![]() Other |
![]() |
![]() Data Sheet |
![]() Negotiable |
|
||||||||||||
![]() |
![]() AT24C01-10PC |
![]() Atmel |
![]() IC SEEPROM 1K 8DIP |
![]() Data Sheet |
![]() Negotiable |
|
||||||||||||
![]() |
![]() AT24C01-10PC-1.8 |
![]() Atmel |
![]() IC SEEPROM 1K 1.8V 8DIP |
![]() Data Sheet |
![]() Negotiable |
|
||||||||||||
![]() |
![]() AT24C01-10PC-2.5 |
![]() Atmel |
![]() IC SEEPROM 1K 2.5V 8DIP |
![]() Data Sheet |
![]() Negotiable |
|
||||||||||||
![]() |
![]() AT24C01-10PC-2.7 |
![]() Atmel |
![]() IC SEEPROM 1K 2.7V 8DIP |
![]() Data Sheet |
![]() Negotiable |
|
||||||||||||
(China (Mainland))











