Product Summary
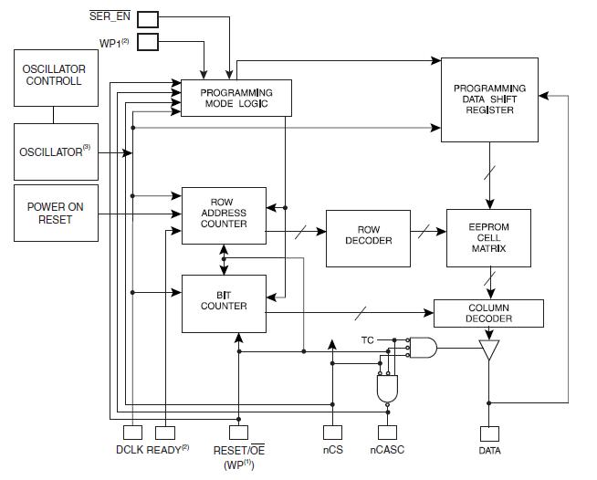
The AT17LV512A-10PU is an EEPROM Memory,and it provides an easy-touse, cost-effective configuration memory for Field Programmable Gate Arrays. The AT17LV512A-10PU series device is packaged in the 8-lead PDIP, 20-lead PLCC and 32-lead TQFP, see Table 1-1. The AT17LV512A-10PU uses a simple serial-access procedure to configure one or more FPGA devices. The user can select the polarity of the reset function by programming four EEPROM bytes. This device also supports a write-protection mechanism within its programming mode.
Parametrics
AT17LV512A-10PU absolute maximum ratings: (1)Operating Temperature: -40℃ to +85℃ ; (2)Storage Temperature: -65℃ to +150℃; (3)Voltage on Any Pin with Respect to Ground: -0.1V to VCC +0.5V; (4)Supply Voltage (VCC): -0.5V to +7.0V; (5)Maximum Soldering Temp. (10 sec. @ 1/16 in.): 260℃; (6)ESD: 2000V.
Features
AT17LV512A-10PU features: (1)EE Programmable 65,536 x 1-, 131,072 x 1-, 262,144 x 1-, 524,288 x 1-, 1,048,576 x 1- and 2,097,152 x 1-bit Serial Memories Designed to Store Configuration Programs for Altera FLEX and APEX FPGAs (Device Selection Guide Included); (2)Available as a 3.3V and 5.0V Version; (3)In-System Programmable (ISP) via 2-wire Bus; (4)Simple Interface to SRAM FPGAs; (5)Compatible with Atmel AT6000, AT40K and AT94K Devices, Altera FLEX, APEX Devices, ORCA FPGAs, Xilinx XC3000, XC4000, XC5200, Spartan Virtex FPGAs, Motorola MPA1000 FPGAs; (6)Cascadable Read-back to Support Additional Configurations or Higher-density Arrays; (7)Very Low-power CMOS EEPROM Process; (8)Programmable Reset Polarity; (9)Available 8-lead PDIP, 20-lead PLCC and 32-lead TQFP Packages (Pin Compatible Across Product Family); (10)Low-power Standby Mode.
Diagrams

| Image | Part No | Mfg | Description | ![]() |
Pricing (USD) |
Quantity | ||||||||
|---|---|---|---|---|---|---|---|---|---|---|---|---|---|---|
![]() |
![]() AT17LV512A-10PU |
![]() Atmel |
![]() EEPROM 512K |
![]() Data Sheet |
![]()
|
|
||||||||
| Image | Part No | Mfg | Description | ![]() |
Pricing (USD) |
Quantity | ||||||||
![]() |
![]() AT1729 |
![]() Other |
![]() |
![]() Data Sheet |
![]() Negotiable |
|
||||||||
![]() |
![]() AT1741 |
![]() Other |
![]() |
![]() Data Sheet |
![]() Negotiable |
|
||||||||
![]() |
![]() AT1743 |
![]() Other |
![]() |
![]() Data Sheet |
![]() Negotiable |
|
||||||||
![]() |
![]() AT1792 |
![]() Other |
![]() |
![]() Data Sheet |
![]() Negotiable |
|
||||||||
![]() |
![]() AT1796 |
![]() Other |
![]() |
![]() Data Sheet |
![]() Negotiable |
|
||||||||
![]() |
![]() AT17C002 |
![]() Other |
![]() |
![]() Data Sheet |
![]() Negotiable |
|
||||||||
(China (Mainland))










